Unfold single parameter cluster permutation testing
This is an adaptation of the ClusterDepth.jl tutorial.
We simulate a 1x2 design and perform cluster permutation testing via the ClusterDepth.jl package
Simulate data
Let's create data from 20 subjects
Click to expand the simulation details
using Random
using CairoMakie
using UnfoldSim
using Unfold
using UnfoldMakie
using Statistics
using ClusterDepth
using DataFrames
using Distributions
n_subjects = 20
data,events = UnfoldSim.predef_eeg(n_subjects;return_epoched=true)
times = range(0,step=1/100,length=size(data,1)) Fitting regression Models
Fit an UnfoldModel to each subject:
formula = @formula(0 ~ 1 + condition)
models = map((d, ev) -> (fit(UnfoldModel, formula, DataFrame(ev), collect(d), times), ev.subject[1]),
eachslice(data; dims=3),
groupby(events, :subject))now we can inspect the data easily, and extract the face-effect
function add_subject!(df, s)
df[!, :subject] .= s
return df
end
allEffects = map((x) -> (effects(Dict(:condition => ["car", "face"]), x[1]), x[2]) |> (x) -> add_subject!(x[1], x[2]), models) |> e -> reduce(vcat, e)
plot_erp(allEffects; mapping=(color=:condition, group=:subject))
extract the face-coefficient from the linear model
allCoefs = map(m -> (coeftable(m[1]), m[2]) |> (x) -> add_subject!(x[1], x[2]), models) |> e -> reduce(vcat, e)
plot_erp(allCoefs; mapping=(group=:subject, col=:coefname))
let's unstack the tidy-coef table into a matrix and put it to clusterdepth for clusterpermutation testing
faceCoefs = allCoefs |> x -> subset(x, :coefname => x -> x .== "condition: face")
erpMatrix = unstack(faceCoefs, :subject, :time, :estimate) |> x -> Matrix(x[:, 2:end])' |> collect
summary(erpMatrix)"44×20 Matrix{Union{Missing, Float64}}"Clusterdepth
pvals = clusterdepth(erpMatrix; τ=quantile(TDist(n_subjects - 1), 0.95), nperm=5000);┌ Warning: Your data shows a cluster that starts before the first sample, or ends after the last sample. There exists a fundamental limit in the ClusterDepth method, that the clusterdepth for such a cluster cannot be determined. Maybe you can extend the epoch to include more samples? This 'half'-cluster will be ignored and cannot become significant
└ @ ClusterDepth ~/.julia/packages/ClusterDepth/pVqIe/src/cluster.jl:62well - that was fast, less than a second for a cluster permutation test. not bad at all!
Plotting
Some plotting, and we add the identified cluster
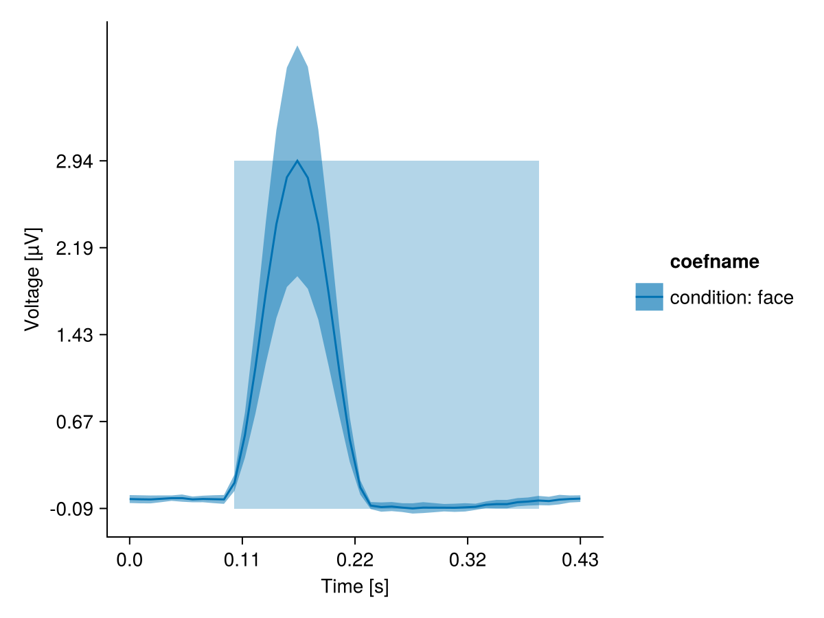
first calculate the ERP
faceERP = groupby(faceCoefs, [:time, :coefname]) |>
x -> combine(x, :estimate => mean => :estimate,
:estimate => std => :stderror);put the significance into a dataframe-form
significant_regions_df = ClusterDepth.cluster(pvals .<= 0.05) |> x -> DataFrame(:from => times[x[1]], :to => times[x[1] .+ x[2]] , :coefname => "condition: face")| Row | from | to | coefname |
|---|---|---|---|
| Float64 | Float64 | String | |
| 1 | 0.1 | 0.38 | condition: face |
and plot it!
plot_erp(faceERP; stderror=true, significance=significant_regions_df)
Looks good to me! We identified the cluster :-)